Contoh Erd Transaksi Penjualan

Contoh erd transaksi penjualan kredit, contoh transaksi perusahaan dagang, contoh transaksi akuntansi, contoh transaksi pendapatan diterima dimuka, contoh transaksi perusahaan jasa, contoh transaksi laporan keuangan, contoh transaksi jual beli rumah, contoh transaksi penjualan, contoh transaksi, contoh transaksi buku besar, contoh transaksi derivatif, contoh erd penghitungan suara, contoh erd kpu, contoh erd perpustakaan, contoh erd rumah sakit, contoh erd penjualan, contoh erd data kelas, contoh erd rekam medis, contoh erd sistem informasi, contoh erd serta kamus datanya, contoh erd salon kecantikan,


Contoh Erd Sistem Informasi Toko - Erectronic via erectronic.blogspot.com
Contoh Erd Sistem Informasi Toko - Erectronic

Contoh Laporan Sistem Basis Data : Sistem Informasi via muslim-kekinian.blogspot.com
Contoh Laporan Sistem Basis Data : Sistem Informasi

Sistem Informasi Reservasi (pemesanan) Tiket Dan Penjualan via www.bunafitkomputer.com
Sistem Informasi Reservasi (Pemesanan) Tiket dan Penjualan

Contoh Program Penjualan Dengan Php Dan Mysql Skrip Vb via www.skripvb.com
Contoh program penjualan dengan php dan mysql  Skrip VB

Erd Sistem Informasi Pemesanan Tiket Bioskop Online via www.slideshare.net
ERD Sistem Informasi Pemesanan Tiket Bioskop Online

Basis Data: Makalah Basis Data Penjualan Alat Musik via basdat02.blogspot.co.id
Basis Data: Makalah Basis Data Penjualan Alat Musik

Relasi Tabel Reservasi Tiket Bunafit Komputer via www.bunafitkomputer.com
Relasi Tabel Reservasi Tiket  Bunafit Komputer

Sistem Informasi Reservasi (pemesanan) Tiket Dan Penjualan via www.bunafitkomputer.com
Sistem Informasi Reservasi (Pemesanan) Tiket dan Penjualan

Sistem Informasi Akuntansi: Simbol Flowchart via blogakuntansi.blogspot.co.id
Sistem Informasi Akuntansi: Simbol Flowchart

Entity Relationship Diagram Atau Erd Amalkan Ilmu via blog-arul.blogspot.com
Entity Relationship Diagram atau ERD  Amalkan Ilmu

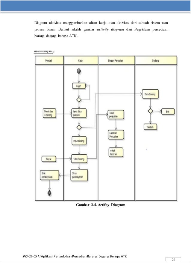
Aplikasi Pengelolaan Persedian Barang Dagang Berupa Atk via www.slideshare.net
Aplikasi Pengelolaan Persedian Barang Dagang Berupa ATK

Source Code Visual Basic 6 : Sistem Informasi Bengkel via www.skripvb.com
Source Code Visual Basic 6 : Sistem Informasi Bengkel

Source Code Visual Basic 6 : Sistem Informasi Bengkel via www.skripvb.com
Source Code Visual Basic 6 : Sistem Informasi Bengkel


Random Image


http://mancingon.blogspot.com/2019/05/mancing-kolam-harian-ikan-mas.html


Related Posts To Contoh Erd Transaksi Penjualan


Contoh Erd Transaksi Penjualan Rating: 4.5 Posted by: Jariakono

Search Here

Popular Posts

Total Pageviews

Recent Posts